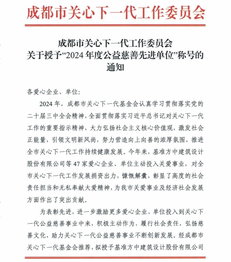
近日,我协会荣获成都市关心下一代工作委员会 “2024 年度公益慈善先进单位” 称号。这一荣誉的背后,是协会和全体会员单位积极主动作为,履行社会责任,弘扬慈善文化,助力关心下一代公益慈善事业不断创新发展的表现。



多年来,协会会员积极参与各类慈善活动,充分发挥各自的专业优势和资源力量。从组织募捐到项目实施,会员们全身心投入,为慈善事业注入了源源不断的动力。例如,组织筹款支持高何小学震后重建,“工匠培育计划”、“慈善一日捐”、“乐跑慈善捐”等活动,同时协会多年向成都关工委捐款,为贫困儿童提供教育支持,帮助他们解决学习困难。
在慈善项目的推进过程中,会员单位发挥着重要的作用。他们积极参与项目策划,提出了许多具有建设性的意见和建议。同时,会员单位还主动承担起项目的执行工作,确保项目能够顺利实施。
此次获得 “2024 年度公益慈善先进单位” 称号,是对协会慈善工作的充分肯定。未来,协会将继续秉持公益精神,积极参与各项慈善活动。通过开展公益慈善活动,不断提升社会影响力。